
可能有很多老板打开自己的账户发现没有“店铺推广”这一项,对此很疑惑。其实“店铺推广”是专门用来投小店的广告。如果你想要出现这个目标,必须要拥有一个小店。

“店铺推广”这个广告目标可以做两个事情,一是视频购物广告(Video Shopping Ads,简称VSA),在TikTok账号上去发布广告的视频后,下方可以挂一个产品的小黄车,用户可以直接点击即可去购买。二是直播购物广告(Living Shopping Ads,简称LSA),比较常见的是商家直播时上架产品,用户可以点击去购买。这两个广告类型主要为小店引流使用。
通常落地页引流会更多地用到网站转化量这个广告目标,所以如果有一些老板只投独立站的落地页,那在广告账户中是无法看到“店铺推广”的入口的,必须要将TikTok shop绑定BC和广告账户后才能够看到“店铺推广”选项。
二、视频购物广告-Video Shopping Ads支持目标:加购/支付完成
VSA目前的路径只支持广告视频 (达人视规或者自有视频)+ 任意单一绑定的店铺中的产品。

在广告系列层级,广告目标选择“店铺推广”,然后在广告组层级选择广告类型为“视频购物”之后选择商店和广告发布身份,设置好预算、出价、受众即可,最后在广告层级选择要投放的素材,发布即可投放。
在没有TikTok账号的情况下,选择的身份其实是一个虚拟的身份,可以直接设置一个头像和名称,用户点击头像则会到达落地页。
如果已经有TikTok账号,用户点击头像则进入账号,此时用户可以选择关注帐号。
从这里可以看出有账号的好处就是可以有一部分私域流量的沉淀。
视频购物广告(Video Shopping Ads )的的展现形式如下:

我们点击进去后,如果是小店就直接购买,如果不是,也会跳到落地页,目前只有Shopify可以做半闭环。
三、Video Shopping Ads创建流程第1步:创建一个新的推广系列
从“推广系列”创建页面选择商店购买作为推广目标
第2步: 创建一个广告组
选择视频购物作为“推广对象类型
第3步:创建您的广告
在“商品"下,选择您想推广的商品。您可以选择一个商品也可以选择多个商品
目前广告系列预算不支持小店,这个广告类型采用组预算即可。
整体的逻辑架构分了三层,第一步是推广系列,然后设置开始的目标,即“店铺推广”;第二步就是创建组先选择店铺和身份,然后设置受众、预算,出价;第三步是直接创建广告,主要是选择产品,然后设置视频素材写上广告的文案后发布。等待审核后完成广告就可以顺利推广了。
四、直播购物广告-Living Shopping Ads支持优化目标:点击直播间/直插间停留10s/店铺内产品点击/开始下单
LSA支持广告视频+单一绑定店铺产品,或者是开白后,支持广告视频+橱窗多店铺产品。
目前投放该类型的广告的除了在TikTok上做小店产品的售卖,还可以去引流到直播间做私域。
直播购物广告可以优化的目标比较多,可以根据直播的不同需求设置。

在广告系列层级,广告目标选择“店铺推广”,然后在广告组层级选择广告类型为“直播购物”之后选择商店和广告发布身份,设置好预算、出价、受众即可,最后在广告层级选择要投放的素材,这里素材除了可以选择TikTok帐号的视频,也可以选择直播间画面作为广告素材,选好素材后发布即可投放。
目前Living shoping ads 主要是闭环电商。
五、Living Shopping Ads创建流程第1步:创建一个新的推广系列
推广系列”创建页面选择商店购买作为推广目标
第2步: 创建一个广告组
选择直播购物作为“推广对象类型
第3步:创建您的广告
点击直播视频以使用直播;或者选择不同的视频作为您的广告创意。当观众点击时您的广告创意可以吸引他们来观看您的直播
六、LSA&VSA设置
首先保证是TikTok的店铺,和TikTok BC 以及TikTok广告账号和TikTok账户关联。
如果想招投手去帮投,一定要完成以上操作,接着在BC中给投手分配权限。

首先,推广目标选择“店铺推广”即可,因为没有广告系列预算,可以设置一个“总预算”来把控总成本。在广告组的设置上,广告组除了能过够帮助我们区分直播场次、区域,最好再加上日期,方便后期做账户回顾,以及分析过往直播的数据。
接下来,检查店铺的设置,保证店铺产品成功上架,库存充足。
在设置广告组时,需要选择店铺设置定向,目前直播购物广告只支持TikTok版位。
年龄投放的范围是18+,建议刚开始设置预算不要过低,因为一般直播刚开始的同时如果广告也开始,这个时候广告不是立即能跑出去的,会导致直播前期的重点(折扣等)的引流出现时间差。尽管打开了广告,也无法立即成功引流;同时建议关注直播间的实时数据,及时和广告数据做对比,避免数据已经跑出但回传较慢导致的问题。
在出价的设置上,主要看实际的引流效果。如果跑广告却没有达到引流效果,需要首先去排除出价太低的原因。
在广告层级的搭建上,首先设置好广告名称,其次在素材的选取上截取直播内容时尽可能选择直播折扣较多的节点或者是有热销产品的节点,当然也需要注意视频素材的完整性。


直播购物广告不同于视频购物广告可以完全去做监控。
直播购物广告除了投手要关注广告账户之外,更做的更多的直播间串联,看直播的节奏。投手投放广告的前提是同步直播间的信息,如何时上何种产品、何时需要更多的流量、直播何时开始/结束、整场直播所拍的产品都有哪些、主播的风格是什么……
整体来说,要关注广告的状态和消耗并及时调整。建议30分钟调整一次,如果直播已经开播30分钟没有用户进入或者整体数据比较差的情况下,更要尽早调整。
进阶的很多优化比较难,要配合直播间的节奏提前做沟通,在不同的环节设置不同的预算、不同的出价和不同的广告目标。
4、投放后复盘
首先基础数据需要看一下CPC、CTR、成效、成效率,其中CPM看成本,CTR是看进入直播间的效率。
其次也需要看互动数据,衡量用户的价值,关注点赞、评论、分享、主页访问率等。这一点主要是看获得额外收益及获得的私欲流量的沉淀。
然后直播间的分析要看整体数据,涉及播放量、去重播放量、有效播放量,衡量直播间的成本,为之后的直播去获取经验。
最后也是最重要的就是看站内数据,这部分数据是比较直观的收益,观察小店支付完成率,衡量直播间的ROAS。
5、VBO出价价值优化 (VBO) 是指面向潜在高价值客户投放广告的优化方法。通过优化广告投放价值,TikTok 可以帮助广告主锁定最有可能在您的产品或服务上花费更多的受众。
简而言之,其他优化目标可以帮助您锁定可能点击广告、安装应用或实现某项转化的受众,而价值优化可以帮助您锁定最有可能在您的应用上花费最多的受众。您可以将价值优化视为锁定优质客户的方式。

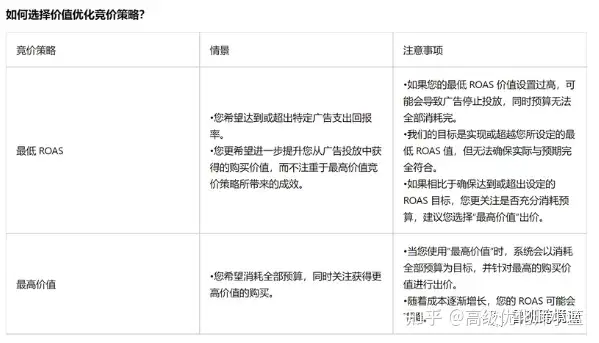
正常的情况下,我们理解的出价方式只有两种。一是最低费用,设置多少花多少,是预算导向。另一个是成本导向,即成本上限。现在比较好用的是价值优化,可以理解为优化ROI。如果你的ROI最低要求是2 ,希望达到4或5的预期,设置后可以帮你找到更高价值的用户。小店投放时,一般会设置最低ROAS和最高的价值。
小店的VBO出价需要开白,这类可以选择来找我们进行开白,如果在优化中遇到了一些瓶颈,可以考虑用这个出价方式调整,帮助广告主寻找更高价值的用户。
6、建议广告结构建议大家搭建广告账户之前先去做一些架构和设想,方便后期观察数据、开关广告、加减预算。

一般我们投放时,会根据产品或者市场区分不同的广告系列;在广告组层级的话,会根据受众、素材、竞价模式来做区分。
广告层级的区分一般都是根据素材包含的内容来区分,比如折扣、红人、文案等。
一般的广告系列做产品和类目的区分,广告组常用受众的区分,广告主要为素材的区分,其实这里是比较灵活的可以根据自己的情况做调整。
在这里需要提示大家的是,每个广告系列最多的广告组的上限是999个;一个广告组中最多可以有20个广告。
[ad]
文章来源:知乎 作者:高级优化师小蓝
TKFFF公众号
扫码关注领【TK运营地图】

TKFFF合作,请扫码联系!
















