
这两周,跨境圈最频繁出现的一个词,不是“爆单”,也不是亚马逊的“Prime Day”,而是5H查验。
有人说货柜在长滩港被卡了十几天;有人说同一条船上的柜子集体被抽;还有人爆料深圳某货代因为查验赔了一千多万,直接关门。
一时间,行业气氛变得有些紧张起来。

5H查验到底是什么?
先把一个常见误解说清楚。
很多卖家听到5H查验时,第一反应是:美国海关开始重点查低报货值了。
但实际上,如果仔细研究这次行动的机制,会发现事情并没有那么简单。
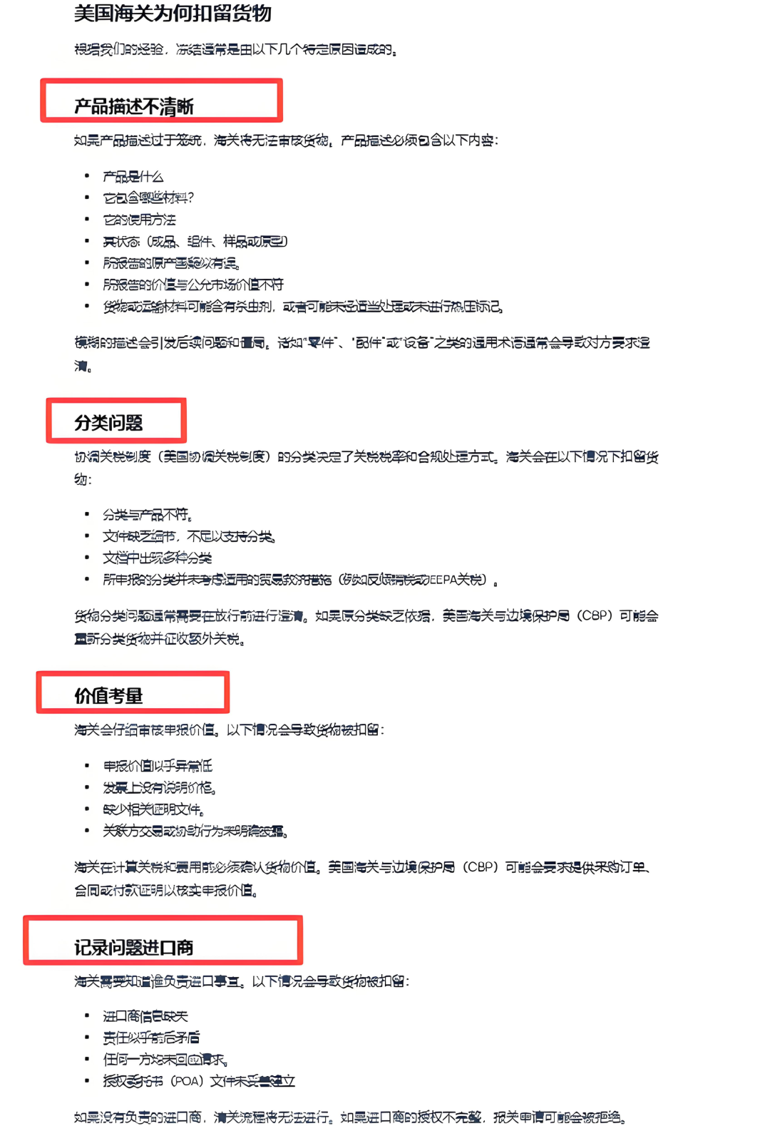
所谓5H查验,是美国海关与边境保护局(CBP)近期开展的一次专项审核行动,内部名称叫做 Entry Processing HOLD,由海关的Fast Doc Review(快速文件审核部门)主导。
5H查验会对进口申报的资料进行深度审查,具体包括商业发票、装箱单、进口商资质、Bond额度甚至收货人的身份信息。

和传统查验最大的不同在于:过去海关是先开柜查货,再看文件,而5H查验的逻辑恰好相反,它是先审文件,再决定要不要查货。
也就是说,在货柜还没被打开之前,海关已经开始审查这笔交易的“真实性”。
换句话说,这次查验的关键不是“柜子里装的是什么?”,而是“这笔生意是不是真的。”
为了提高审核效率,CBP甚至专门扩充了审核团队。
有消息称,这个审核团队里有20多名熟悉中国物流行业的华人从业者,他们对中国跨境卖家的申报方式非常熟悉。

例如很多卖家习惯的申报方式,把商品写成非常笼统的Furniture(家具)、Electronics(电子产品)、Accessories(配件)......
从卖家角度看,这只是图省事,但在海关系统里,这其实属于模糊申报。
因为海关无法判断,到底是桌子、沙发、耳机,还是手机配件。
再比如很多货代使用的临时进口商公司,这种公司通常只负责清关,不参与实际经营。
在传统审核中,这类公司并不一定会被重点关注,但在“贸易真实性”逻辑下,这种结构就会被视为高风险。
因此,这次5H查验真正盯上的,是双清包税渠道、低报或模糊申报、新注册进口商、敏感品类,只要同时满足几个条件,被抽中的概率就会明显提高。
而一旦被标记为5H查验,事情就不会那么简单了。

跨境卖家损失惨重
在跨境行业里,有一个很残酷的现实:物流时间,本质上就是利润。
如果货柜正常清关,通常几天就能放行,但一旦进入5H查验流程,时间就会被彻底拉长。
先是文件审核。
Fast Doc Review团队会对所有资料逐一检查,包括商业发票、装箱单、舱单信息、进口商资质,这个过程通常需要 3到5个工作日。
如果发现问题,海关会进一步要求实物查验。
一旦进入开箱环节,整个流程可能拖到 10到14天,甚至更久。

问题就在这里。
在查验期间,货柜必须一直停在港口,而港口从来不是一个适合长期存货的地方。
每天都会产生堆存费、滞箱费、查验操作费、拖车费......这些费用叠加起来,一天几百美元是常态。
有卖家就遇到过这样一个情况。
他的货柜在2月中旬抵达洛杉矶港,随即被标记为5H查验。由于申报时品名只写了“家具”,被海关认定为“模糊申报”,目前仍处于冻结状态。
“货被扣在长滩港已经十天了,物流商说还在‘沟通’,但每天光是滞港费和堆存费就在涨。”
有卖家算过一笔账:一批货价值20多万元人民币,但因为查验滞港一周,各种费用叠加下来,这批货的成本已经接近甚至超过货值。
也就是说,货还没卖,已经开始亏钱。

更麻烦的是,有些情况甚至会直接走向退运。
深圳有一位做3C产品的卖家,今年为了备战Prime Day,提前准备了一柜蓝牙耳机,货值大约30万元。
结果柜子到洛杉矶港后,被抽中5H查验。海关在审核文件时发现,他的申报品名只有一个词Electronics(电子产品),没有具体产品信息,审核人员进一步要求补充资料,但由于文件链条不完整,最终被强制退运。
这就意味着这批货必须在30天内离开美国且退运费用由需要卖家承担,而一条40尺柜从美国退回中国的综合费用,很容易达到几万美元。
但真正的问题,并不只是这一柜货亏了多少钱。
在环球电商看来,5H查验真正改变的,是跨境卖家过去那套“时间换利润”的运营逻辑。
过去很多卖家依赖低申报、模糊申报和“双清包税”渠道,把物流当作成本工具来使用,只要货能顺利入仓,利润空间就能被不断放大。
而现在,当监管开始直接穿透到贸易真实性,任何文件漏洞、链条缺失,都会迅速被放大为成本风险和时间风险。
当物流周期不再可控,当补货节奏随时可能被打乱,卖家真正需要重新思考的,已经不只是如何把货发到美国,而是如何在合规框架下,重新构建一条能够长期稳定运行的供应链。

大批货代被爆“暴雷”
如果把这次5H查验放在行业层面观察,其实受冲击最大的,并不是单个卖家,而是大量依赖“双清包税”的物流企业。
双清包税的商业逻辑很简单。
卖家只需要支付一个打包价格,物流公司负责出口报关进口清关和关税处理。
听起来非常省心,但这种模式能成立,往往依赖低报货值、模糊申报、挂靠进口商。
也就是说,很多物流商通过降低申报金额来减少关税,从而让卖家拿到的是一个“低价全包”的运费。
过去几年,在跨境行业高速增长下,这种模式几乎成为主流,为此不少货代甚至打出非常激进的0申报、包查验、超低价美线的广告。

图源:小红书
但问题是,一旦海关开始系统性审核贸易真实性,这套模式就会出现巨大风险。
这次的5H查验就是如此。
如果一条柜子被强制退运,综合费用可能达到几万美元,而很多货代此前对客户承诺过“包查验”,这意味着这些费用必须自己垫付。
深圳某物流公司就遇到了类似情况。
有消息表示,这家公司在这轮查验中被扣了69条柜子。如果每条柜子退运成本按3万美元计算,总金额可能接近千万人民币,对于资金实力不强的货代来说,这种压力几乎是致命的。
还有华东一家物流企业,被爆料有200到300条柜子进入查验流程。虽然部分货柜后来放行,但企业资金链已经明显承压。
在这种背景下,行业里开始出现各种传言。
例如某物流公司1400条柜子被扣,虽然企业后来公开辟谣,但这种消息之所以会被大量转发,本身就说明了整个行业的焦虑情绪已经非常强烈。

图源:小红书
甚至有业内人士判断,2026年第一季度,美线物流行业可能会迎来一波淘汰潮。
那些没有仓库、没有资金实力、没有合规能力的“三无货代”,很可能在这轮监管升级中被淘汰。
这次5H查验,其实正在戳破“双清包税”的低价泡沫。当监管开始穿透贸易链条,靠低报和模糊申报支撑的物流模式,很难再长期存在。
而跨境物流行业,也正在从“拼价格”,走向“拼合规”。
现在很多卖家现在最关心的问题是:这场5H查验,会持续多久?
没人能给出准确答案。
但从长期看,这也意味着一个新的阶段正在到来,而真正能长期活下来的卖家和物流商,可能只有把合规当成基础设施的人。
剩下的,大概率都会被慢慢拍死在沙滩上。
文章来源:环球电商
















