
昨天凌晨起,不少卖家陆续收到平台通知,从明年1月开始,履约考核将迎来重大调整——平台不再只看“待揽收”,而是紧盯“运输中”状态。
这意味着,单纯打单发货不再足够,包裹必须真实进入物流流转环节。一场从“表面履约”到“真实交付”的变革,已悄然拉开序幕。
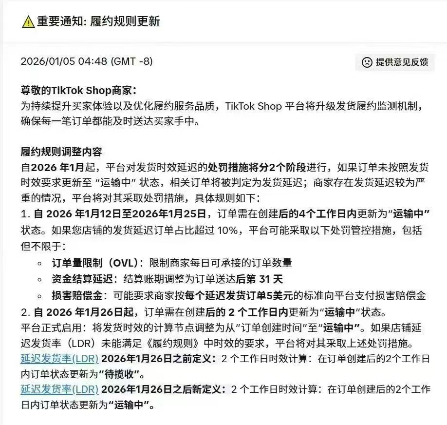
TikTok Shop近期宣布,自2026年1月起,平台对发货时效延迟的处罚措施将分为两个阶段逐步升级。

(图源:TikTok Shop)
这一变化的核心在于平台监控节点从“待揽收”转变为“运输中”,标志着对卖家真实履约能力的要求进一步提高。
根据官方公告:
第一阶段从2026年1月12日至1月25日,订单需要在创建后的4个工作日内更新为“运输中”状态。
第二阶段从2026年1月26日起,这一时限将缩短至2个工作日。处罚门槛也将从“延迟订单占比超过10%”调整为更严格的“延迟发货率未达平台要求”。
处罚措施包括但不限于三大类:订单量限制、资金结算延迟调整为订单送达后第31天,以及可能按每个延迟发货订单5美元的标准收取损害赔偿金。这一罚款机制直接将延迟履约与经济损失挂钩。
而一位TikTok Shop卖家在近期内部沟通中也焦虑地表示:
“我们的店铺可能要面临每天订单量被限制,甚至每个延迟订单被罚款5美元。”
从此次规则调整最关键的改变在于时效计算节点的重新定义。从“待揽收”到“运输中”的转变,意味着平台不再接受仅仅生成物流单号或标记发货的虚拟履约行为。
这一转变反映出TikTok Shop正在推动卖家实现真实、高效的物流履约。
以前卖家可能通过提前生成物流单号来满足“待揽收”要求,而现在必须确保包裹已经被物流商实际接收并开始运输。
这种变化将直接淘汰那些依赖虚假发货或物流信息造假的卖家,促使整个生态向更健康、更高效的方向发展。
同时面对即将实施的规则升级,卖家也需要立即采取行动优化操作流程和供应链布局。
首先,重新审视仓储布局与物流合作。考虑使用更靠近主要消费市场的仓储,或者与提供更快取件和扫描服务的物流商合作。对于跨境卖家,可能需要考虑在目标市场设立海外仓,以缩短履约时间。
其次,优化内部订单处理流程。简化从接单到打包的各个环节,减少不必要的步骤。考虑引入自动化工具或系统,以提高订单处理效率。确保在订单创建后尽快完成分拣、打包工作。
然后,密切监控物流时效数据。建立物流时效监控机制,及时发现并解决物流环节的瓶颈。与物流服务商保持紧密沟通,确保他们了解平台的新要求,并在扫描和运输环节提供支持。
最后,备货策略需要调整。根据销售预测和物流时效,制定更精准的备货计划,避免因库存不足导致无法及时发货。同时,对于无法满足新规要求的商品或情况,考虑设置合理的预售期限或下架处理。
写在最后:
这场变革对依赖低效供应链的卖家构成了生存挑战,对于已建立高效物流体系的商家则意味着新机会。
一位深耕东南亚市场多年的电商从业者指出:“现在不是比谁能在系统里点‘发货’更快,而是比谁的包裹能更快进入物流网络并开始移动。”
随着平台规则从“标记履约”到“真实履约”的转变,TikTok电商生态正迎来一次彻底的洗牌。那些能够快速适应新规、优化供应链的卖家将获得更多平台流量和用户信任。
规则更新的倒计时已经开始——是时候重新审视你的每一个物流环节了。
文章来源:TK小白圈















