
2025 年,中国外贸制造业经历了一场前所未有的 “洗牌风暴”。
珠三角作为全球制造业重镇,多家深耕行业数十年的老牌企业相继传来停产、清算、破产的消息。
从电器代工厂到玩具大厂,从外资制造基地到本土出口企业,传统外贸代工模式的生存危机集中爆发,折射出行业在市场变革中的转型阵痛。
01
破产清算名单:
那些黯然离场的老牌企业
(1)顺德盈派电器:资不抵债的出口标杆
成立于 2006 年的广东顺德盈派电器科技有限公司,曾是商用电磁炉和无烟烧烤设备领域的出口导向型标杆企业,产品远销全球多个国家和地区。然而,这家拥有近 20 年历史的老牌代工厂,最终没能扛过市场的冲击。
2024 年 8 月 29 日,佛山市顺德区人民法院依法裁定受理其破产清算一案。经清算,该公司破产财产仅为 19.445874 万元,而负债总额高达 1879.178348 万元,资不抵债缺口超 1800 万元。2025 年 3 月 21 日,法院正式宣告其破产,同年 12 月 23 日发布终结破产的民事裁定书,标志着这家老牌企业彻底退出市场。

图源:全国企业破产重整案件信息网
导致其破产的核心原因的是多重压力叠加:欧美家电消费疲软导致订单稳定性下降,国际贸易摩擦加剧出口阻力,更关键的是企业长期依赖 OEM/ODM 贴牌模式,缺乏自主品牌和差异化产品,在市场竞争中逐渐失去议价权,最终资金链断裂。
(二)中山新丰电器:20 年出口企业无奈停摆
同样扎根珠三角的中山新丰电器有限公司,拥有 20 多年制造历史,长期专注照明及小家电产品出口,产品曾行销全球数十个国家和地区,是本土外贸制造业的代表之一。但在持续的订单下滑和成本上升压力下,公司未能找到突围之路,于 2025 年 10 月 20 日正式宣布停止生产经营,结束了数十年的出口历程。

图源:新丰电器公告
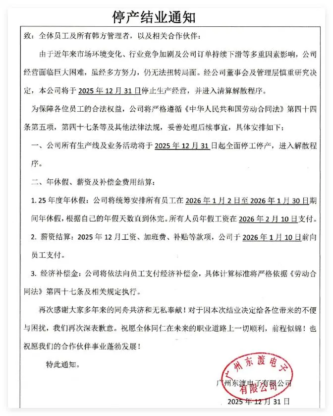
(三)广州东渡电子:配套供应商的生存困境
作为原 LG 配套供应商的广州东渡电子,也曾在电子制造领域占据一席之地。但受下游行业需求收缩影响,订单规模持续萎缩,最终未能逃脱停产清算的命运,与盈派电器、新丰电器一同成为 2025 年传统外贸代工企业倒下的典型案例。

图源:黄埔微生活
02
停产潮蔓延:
外资大厂与行业巨头的艰难抉择
(1)佳能中山工厂:二十年外资基地谢幕
2025 年 11 月 21 日,佳能(中山)办公设备有限公司正式宣布停止生产经营,这家由日本佳能株式会社于 2001 年投资设立的制造基地,曾是全球重要的激光打印机生产中心。

图源:网络
鼎盛时期,该厂员工规模达万人级别,年工业总产值一度突破 32 亿元,产品远销全球多个海外市场。
但行业环境的根本变化让其难以为继:一方面,数字化办公持续推进,全球激光打印机出货量自 2015 年后持续下滑,传统硬件需求不断收缩;另一方面,中国本土 LBP 品牌快速崛起,在价格和渠道上形成持续挤压,导致订单规模逐年下降。历经二十余年运营,这家外资工厂最终在多重压力下黯然退场。
(2)长荣玩具厂:万人大厂的阶段性停工危机
成立于 1998 年的长荣(东莞)玩具厂,是玩具代工巨头华盛玩具集团旗下子公司,曾是东莞玩具产业的代表性企业。
巅峰时期员工规模超万人,不仅自身产能庞大,更带动了周边配套工厂、物流与服务业的发展,成为当地制造业的重要支点。

图源:官方通知
2025 年 12 月 23 日,长荣玩具厂宣布实施阶段性停工停产,暂定停工期两个月至 2026 年 2 月 22 日。
据停工通知披露,受海外消费走弱和市场环境变化影响,企业订单规模持续收缩,全年收入同比下降超 40%,而原材料采购、人工工资、厂房租金等刚性支出难以同步压缩,资金压力不断累积,最终只能通过停工 “踩下刹车”。
尽管标注 “阶段性”,但制造业内部普遍认为,这意味着企业已进入高风险调整期。停工消息发布后,千余名员工前往厂区办理工资结算等手续。
03
行业现状:
中小工厂的生存绝境与集体困境
相比上述被公开报道的大厂,珠三角地区数量庞大的中小制造工厂承受的冲击更为直接。2025 年下半年以来,行业普遍出现订单节奏放缓、旺季不集中的现象,全年排产多次被打断。
更严峻的是,传统海外客户开始将订单分散至东南亚地区,留存的订单不仅数量锐减,利润空间也被压缩至接近成本线。往年年末本是 “赶货、加班、抢订单” 的旺季,2025 年却变成了清库存、算账、裁员、关厂的冷清场景。
这些中小工厂大多缺乏核心技术和自主品牌,过度依赖单一海外市场和代工模式,在订单流失、成本上涨的双重打击下,生存空间被持续挤压,不少企业直接选择注销离场。
04
转型启示:
从代工到自主品牌的破局之路
在传统外贸工厂纷纷陷入困境的同时,部分企业的成功转型也为行业提供了借鉴。奥佳华集团通过收购国际品牌,成功实现从代工到自主品牌的跨越;美妆品牌 Sixplus 摆脱代工依赖,打造自有品牌后在日本亚马逊登顶类目榜首。
这些案例印证了中国制造正从成本优势向技术、品牌与渠道掌控力为核心的竞争力转变。
2025 年的外贸制造业寒冬,本质上是传统代工模式的 “淘汰潮”。
过度依赖 OEM/ODM、缺乏自主品牌、产品同质化严重、抗风险能力弱的企业,在全球消费疲软、贸易环境变化、本土品牌崛起的多重冲击下,必然面临生存危机。而那些能够主动拥抱变化、加大研发投入、构建自有品牌和多元化销售渠道的企业,才能在行业变革中突围。
对于传统外贸制造业而言,2025 年的停摆与破产不是终点,而是行业升级的起点。如何摆脱对代工模式的依赖、打造核心竞争力、适应全球市场新变化,成为所有企业必须面对的课题。
在这场转型阵痛中,只有主动求变者,才能在未来的市场竞争中站稳脚跟。
文章来源:出海网跨境电商
















